ハードオフで衝動買いした、組立て済みの中古アッガイの欠損していたパーツを3Dプリンターで造形して修復してみました。今回は3Dプリントで試作したパーツの改良です。
組立て済みの中古アッガイ
ワゴンで売れ残っていた原因は、おそらくこれ。袋の外側でも分かっていましたが肝心のパーツが欠損です。
このパーツを3Dプリンターで造形していきます。
先回までの作業内容は別記事をご覧ください。
試作パーツの改良
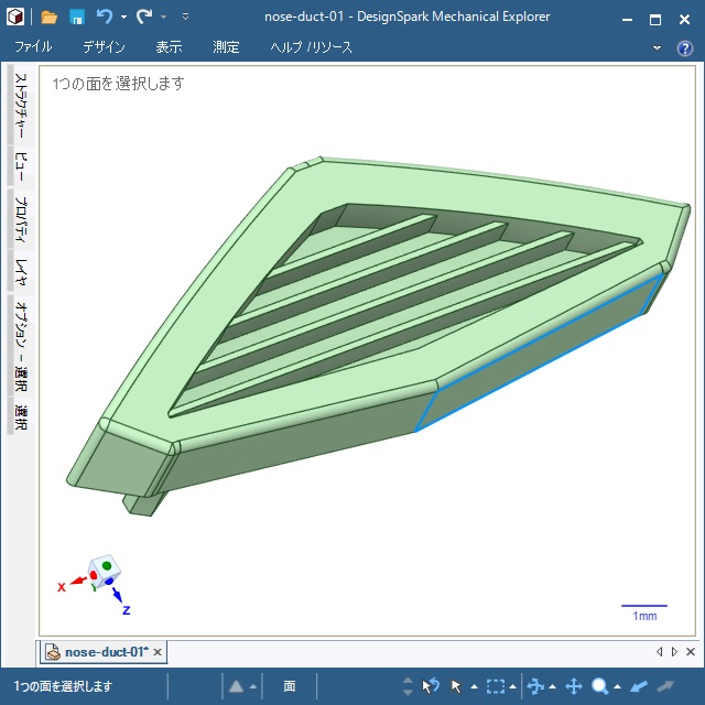
[DesignSpark Mechanical]でデザインしたデータから3Dプリントでパーツを試作しました。
キットのパーツと合わせる部分で寸法に差異が発生していた部分と、全体的に横幅が大きい感じだったので少し設計を修正します。
本来のパーツが入るダボ穴部分を回避するようにパーツの合わせ部分を変形させます。
ダクト部分のフィン造形も、キットのパーツよりも薄く枚数を増やして情報量を増やしてみました。この辺りの造形が再現できるのも3Dプリンターを使う利点です。
手持ちの光造形3Dプリンター[ELEGOO MARS 4 Ultra MSLA 3D プリンター]で再造形。
フィンの薄さと枚数を増やしただけですが、情報量が少しだけ増した感じを受けます。
購入した時に施されていた軽めの塗装とスミ入れ部分を洗浄した他のパーツと合わせて仮組みして全体のバランスを確認。
キットの成形色は、頭部と同じ色ですが造形したレジンが両手部分のグレーと同じ色なので、あまり違和感がないので、このまま放置(決して、塗装が面倒な訳ではありません)
無くなっていたパーツを補修できたので、我が家で余生を過ごしてもらいます。(改造の土台になってもらう可能性もあります)
今回は、ハードオフで衝動買いしたアッガイの欠損していたパーツを3Dプリントで補修を行いました。
単純で小さなパーツだったので、比較的簡単に補修を行うことができました。
まとめ
今回は、HG アッガイ頭部のダクトパーツの形状を改良して造形を行いました。
その他にも、3Dプリンターで造形したモデルは、インスタやツイッターに先にアップするので、よかったらご覧ください(フォローもしていただければ喜びます)
スポンサーリンク
最後までご覧いただき、ありがとうございます。










