新しく発売された[G.M.G. COLLECTION 12 機動戦士ガンダム 地球連邦軍 ミライ・ヤシマ 可動フィギュア]を飾るための装飾としてホワイトベースの操縦ユニットを3Dプリントで造形してみます。今回は3Dデザインの作成しました。
ミライ・ヤシマ 可動フィギュア
2026年2月に届いた[G.M.G. COLLECTION 12 機動戦士ガンダム 地球連邦軍 ミライ・ヤシマ 可動フィギュア]。
一般兵士など他にも、Amazonでもラインナップされています。
同時期に、スレッガーさんも販売されていてアニメのシーンを再現するためにハンバーガーなどが同梱されています。
しかし、ミライさんと言えば言わずと知れたホワイトベースの操縦士。
管理人の中では操縦桿が思い浮かびます。
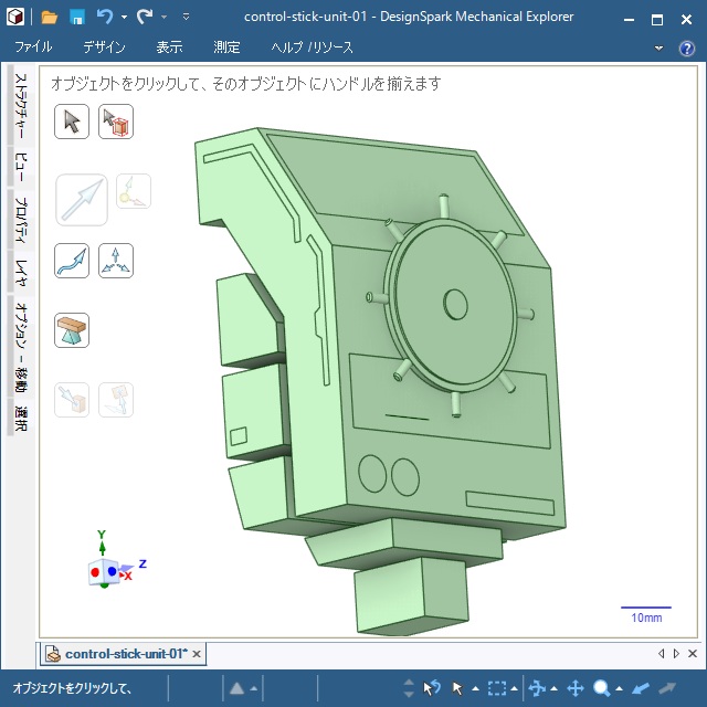
ホワイトベース操縦ユニット
あまり資料が無かったのですが、[機動戦士ガンダム 宇宙世紀 vol.2 大辞典編]に参考になりそうな設定画があったので、[DesignSpark Mechanical]でデザインを始めました。
何せ、1面図しかないので、おおまかに形状を作成。
細かな凹凸のバランスを調整しながら、適当に〇や□を並べていきます。
メインとなる「操縦桿」も追加して、大まかにデザインが完了。
ここまで、寸法はフリーサイズなので[G.M.G. COLLECTION 12 機動戦士ガンダム 地球連邦軍 ミライ・ヤシマ 可動フィギュア]の肩幅を操縦桿のサイズを比較してサイズを調整します。
仕上げにパイプやスリットなど、細かなディティールとモールドを追加していきます。
下部が細くて不安定になりそうなので、ベース部分も追加。
アニメを観ている時には気が付きませんでしたが、設定画によると操縦士用のお立ち台的な部分が用意されています。
裏面は、設定画からは情報が取れないのでアニメを一時停止して、こんな感じでデザインしました。
と、ほぼ1日「DesignSpark Mechanical」と格闘しながらバギーのデザインを進めました。
最初は全体の形状が掴めないので、先に進まない作業ですが、細かな部分が出来上がってくると、それっぽく見えてきます。
体力が尽きてきたので、タイヤ固定部分の変形ギミックを考えながら、次の作業にとりかかります。
まとめ
今回から[G.M.G. COLLECTION 12 機動戦士ガンダム 地球連邦軍 ミライ・ヤシマ 可動フィギュア]と組み合わせて飾れるホワイトベースの操縦ユニットを製作していきます。
今回は、3D CADソフトの「DesignSpark Mechanical」を使って操縦ユニットのデザインを行いました。
その他にも、3Dプリンターで造形したモデルは、インスタやツイッターに先にアップするので、よかったらご覧ください(フォローもしていただければ喜びます)
スポンサーリンク
最後までご覧いただき、ありがとうございます。









