新しく発売された[G.M.G. COLLECTION 12 機動戦士ガンダム 地球連邦軍 ミライ・ヤシマ 可動フィギュア]を飾るための装飾としてホワイトベースの操縦ユニットを3Dプリントで造形してみます。今回は段ボールで試作したモックアップとフィギュアでサイズ確認しました。
地球連邦軍 一般兵士 可動フィギュア
昨年、再販された[G.M.G. COLLECTION 05 機動戦士ガンダム 地球連邦軍ノーマルスーツ兵士 可動フィギュア]。
一般兵士の他にも、アニメでおなじみのキャラクターもラインナップされています。
今回は、この兵士さんをハヤトに見立ててスペースランチでのラストシーンを再現すべく小物を制作していきます。
スペースランチで活躍したサーチライト
資料が無いので、アニメの一時停止画面を参考にして、[DesignSpark Mechanical]でデザインしました。
数少ないサーチライトの資料が、こんな感じ。
このカットでは、円盤を持っているように見えます(笑)
もう1つカットが、こんな感じ。バズーカを構えるようなポーズになっています。
とりあえず、フィギュアにポーズを付けて、サーチライトの寸法を決めていきます。
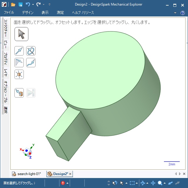
フィギュアのスケールから逆算して、ライトの口径は12ミリくらいでバズーカのようなグリップを付けて持たせることにします。
後でLEDを仕込むために裏側に3ミリの穴を開口して表側は球体状に抉っておきます。
グリップにはスリットを入れて、それっぽく見えるように加工します。
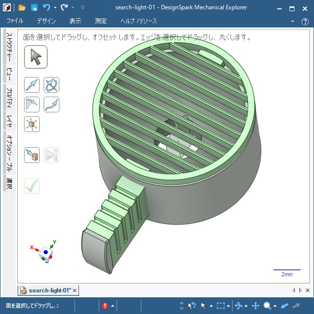
アニメのカットにあるように、表面に格子状の枠を追加します。
裏側にはLEDの端子と配線をするためのパーツを取り付けて
配線を隠すための蓋を別パーツで追加しました。
今回は、ここまでで体力が尽きたので次回は3Dプリンターで試作に取り掛かります。
まとめ
今回から[G.M.G. COLLECTION 05 機動戦士ガンダム 地球連邦軍ノーマルスーツ兵士 可動フィギュア]と組み合わせて、最終話のスペースランチで光るサーチライトを製作していきます。
今回は、3D CADソフトの「DesignSpark Mechanical」を使ってサーチライトのデザインを行いました。
その他にも、3Dプリンターで造形したモデルは、インスタやツイッターに先にアップするので、よかったらご覧ください(フォローもしていただければ喜びます)
スポンサーリンク
最後までご覧いただき、ありがとうございます。











